電流反饋運算放大器,電流反饋功放電路-KIA MOS管
信息來源:本站 日期:2026-01-29
電流反饋放大器是一種特殊的運算放大器拓撲結構,與傳統的電壓反饋放大器有本質區別。它不通過調節輸入電壓差來控制輸出,而是通過反饋網絡中的電流來實現放大功能。
電流反饋型運算放大器通過測量輸出電流并將其轉換為反饋電壓來控制增益和穩定性。
這種反饋機制使得電流反饋型運算放大器能夠快速響應輸入信號的變化。
性能特點:
開環增益相對較低,但閉環帶寬更寬。
輸出阻抗較低,有利于驅動負載并減少失真。
對輸入信號的動態范圍要求較高,因為輸入阻抗通常較低。
具有較強的抗飽和能力和較快的瞬態響應速度。
傳統功放電路通常采用電壓反饋方式,可獲得很低的失真度、很好的頻率特性和較大的阻尼系數,但不易獲得很高的轉換速率,TIM失真也較大。
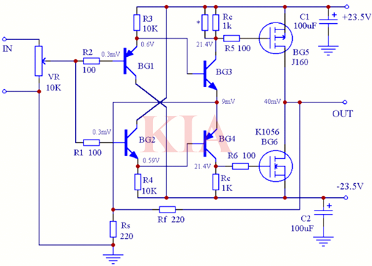
電流反饋型功放電路的主要特點是從輸入級到輸出極全采用互補推挽電路,結構比較簡單,可輕易獲得每微秒數百伏的轉換速率,對容性負載的驅動能力相當好。其典型應用電路如下圖所示。
工作原理:輸入信號電壓經增益為1的緩沖器(BG1、BG2)轉換成電流之后,再經IV變換器(BG3、BG4)轉換成電壓,然后經BG5、BG6進一步放大輸出,驅動負載。反饋電阻Rf將輸出電壓轉換成電流后,加到IV變換器的發射極電阻Rs上構成電流負反饋。因而Rs上流過的電流是V變換器的電流與反饋電流的差值。
電路增益Kf=1+Rf/Rs
由于輸入緩沖器沒有包含在反饋環之中,因而應特別注意該級的性能。這里輸入緩沖器與IV變換器之間采用了達林頓管組合方式,并選用NEC對管2SA992/2SC1845,可獲得較高的輸入阻抗和較低的輸出阻抗,綜合性能比其他組合方式優越,并且結構簡單。而輸出級選用大功率MOSFET 2SK1056/2SJ160,并接成共源推挽放大方式,省去了輸出緩沖器,進一步簡化了電路。
在電流反饋型放大器中,反饋電阻Rf取值不能過大,一般應<1KΩ。本電路僅取220Ω,Rs的取值與失真度、頻帶寬度及電路增益有關,這里取22Ω增益約為20dB,反饋量約30dB,可獲得較好的綜合性能。轉換速率高達412V/uS,輸出功率為25W,此時的失真度<0.5%,阻尼系數DF=17。該電路的解晰度很高,聲音清晰通透,即使接上1uF純電容負載也能穩定工作,體現了電流反饋功放的特點。
聯系方式:鄒先生
座機:0755-83888366-8022
手機:18123972950(微信同號)
QQ:2880195519
聯系地址:深圳市龍華區英泰科匯廣場2棟1902
搜索微信公眾號:“KIA半導體”或掃碼關注官方微信公眾號
關注官方微信公眾號:提供 MOS管 技術支持
免責聲明:網站部分圖文來源其它出處,如有侵權請聯系刪除。
