蜂鳴器原理圖,蜂鳴器電路圖分享-KIA MOS管
信息來源:本站 日期:2024-04-16
蜂鳴器采用直流電壓供電,廣泛應用于計算機、報警器、電子玩具、汽車電子設備、電話機、定時器等電子產品中作發聲器件。蜂鳴器主要分為壓電式蜂鳴器和電磁式蜂鳴器兩種類型。
結構原理
1.壓電式蜂鳴器 壓電式蜂鳴器主要由多諧振蕩器、壓電蜂鳴片、阻抗匹配器及共鳴箱、外殼等組成。有的壓電式蜂鳴器外殼上還裝有發光二極管。多諧振蕩器由晶體管或集成電路構成。當接通電源后(1.5~15V直流工作電壓),多諧振蕩器起振,輸出100~500HZ的音頻信號,阻抗匹配器推動壓電蜂鳴片發聲。
2.電磁式蜂鳴器 電磁式蜂鳴器由振蕩器、電磁線圈、磁鐵、振動膜片及外殼等組成。
接通電源后,振蕩器產生的音頻信號電流通過電磁線圈,使電磁線圈產生磁場。振動膜片在電磁線圈和磁鐵的相互作用下,周期性地振動發聲。
蜂鳴器工作發聲原理
蜂鳴器的發聲原理由振動裝置和諧振裝置組成,而蜂鳴器又分為無源他激型與有源自激型。無源他激型蜂鳴器的工作發聲原理是:方波信號輸入諧振裝置轉換為聲音信號輸出。有源自激型蜂鳴器的工作發聲原理是:直流電源輸入經過振蕩系統的放大取樣電路在諧振裝置作用下產生聲音信號。
下圖是一個車內氣體報警系統中蜂鳴器驅動電路圖。
電阻R12是單片機一個引腳的,上拉電阻,由于單片機輸出電流小,固添加,上拉電阻增大引腳的電流驅動能力。R13接在三極管的基極和IO口之間,起到的作用是保護I0口電壓過大被燒毀。R6電阻的作用是保護led發光二極管。
三極管起到開關作用,其基極的高電平使三極管飽和導通,是蜂鳴器發出報警聲音。而基極低電平則使三極管關閉,蜂鳴器停止發聲。
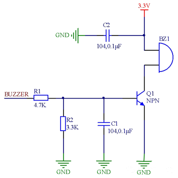
蜂鳴器原理圖,電路圖基本構成
由于蜂鳴器的工作電流一般比較大,以致于單片機的I/O 口是無法直接驅動的(但AVR可以驅動小功率蜂鳴器),所以要利用放大電路來驅動,一般使用三極管來放大電流就可以了。
蜂鳴器驅動電路一般都包含以下幾個部分:一個三極管、一個蜂鳴器、一個續流二極管和一個電源濾波電容。
蜂鳴器:
發聲元件,在其兩端施加直流電壓(有源蜂鳴器)或者方波(無源蜂鳴器)就可以發聲,其主要參數是外形尺寸、發聲方向、工作電壓、工作頻率、工作電流、驅動方式(直流/方波)等。這些都可以根據需要來選擇。
續流二極管:
蜂鳴器本質上是一個感性元件,其電流不能瞬變,因此必須有一個續流二極管提供續流。否則,在蜂鳴器兩端會產生幾十伏的尖峰電壓,可能損壞驅動三極管,并干擾整個電路系統的其它部分。
濾波電容:
濾波電容C1的作用是濾波,濾除蜂鳴器電流對其它部分的影響,也可改善電源的交流阻抗,如果可能,最好是再并聯一個220uF的電解電容。
三極管:
三極管Q1起開關作用,其基極的高電平使三極管飽和導通,使蜂鳴器發聲;而基極低電平則使三極管關閉,蜂鳴器停止發聲。
NPN型三極管控制蜂鳴器電路圖
聯系方式:鄒先生
聯系電話:0755-83888366-8022
手機:18123972950(微信同號)
QQ:2880195519
聯系地址:深圳市福田區金田路3037號金中環國際商務大廈2109
請搜微信公眾號:“KIA半導體”或掃一掃下圖“關注”官方微信公眾號
請“關注”官方微信公眾號:提供 MOS管 技術幫助
免責聲明:本網站部分文章或圖片來源其它出處,如有侵權,請聯系刪除。
