電源保護電路,過壓/欠壓保護電路圖-KIA MOS管
信息來源:本站 日期:2026-01-15
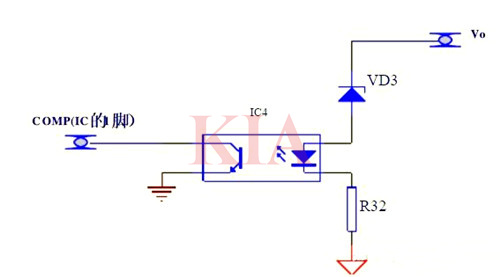
輸出過壓保護電路,當有高于正常輸出電壓范圍的外加電壓加到輸出端或電路本身故障(開環或其他)導致輸出電壓高于穩壓值時,此電路會將輸出電壓鉗位在設定值。
輸出過壓時,加在VD3上的電壓大于其穩壓值時,VD3導通,輸出電壓被鉗位,同時通過IC4向原邊反饋。
輸入欠壓電路,當輸入電壓低于保護電壓時拉低控制芯片的供電Vcc,從而關閉輸出。
當電源輸入電壓高于欠壓保護設定點時,A點電壓高于U4的Vref,U4導通,B點電壓為低電平,Q4導通,Vcc供電正常;當輸入電壓低于保護電壓時,A點電壓低于U4的Vref,U4截止,B點電壓為高電平,Q4截止,從而Vcc沒有電壓,此時Vref也為低電平,當輸入電壓逐漸升高時,A點電壓也逐漸升高,當高于U4的Vref,模塊又正常工作。R4可以設定欠壓保護點的回差。
在電源系統中,當反饋回路失效時,輸出電壓不受控,電壓升高超出規定范圍,此時過高的輸出電壓有可能造成后續電器設備的損壞。為解決這問題,通常在電源中增加過壓保護電路。
過壓保護的方式一般有三種:
鉗位型:當反饋失效時,通過過壓鉗位電路將輸出電壓鉗位在一個定值。
間歇保護型:當反饋失效時,通過保護電路使輸出電壓來回重啟,輸出電壓的最高點為過壓保護點。
自鎖型:當輸出電壓達到過壓保護點時,電路動作,關閉PWM使模塊無輸出。在排除故障后再重啟電源輸出才正常供電。
自鎖型控制電路原理圖
當過壓保護信號CONTROL端給出一個高電平時,U1中的三極管導通,VCC為整個電路的供電端。Vcc經R5給Q2一個基極電流,Q1導通并進入飽和狀態,SHUT端被Q2拉至低電平,PWM關閉電源無輸出。Q2同時控制Q1的導通。當 Q2導通時,Q1的基極電流經R2到地,Q1導通,經R3再提供一個基極電流給Q2,維持Q2的導通。Q1及R1、R2、R3構成了Q2的正反饋電路。
聯系方式:鄒先生
座機:0755-83888366-8022
手機:18123972950(微信同號)
QQ:2880195519
聯系地址:深圳市龍華區英泰科匯廣場2棟1902
搜索微信公眾號:“KIA半導體”或掃碼關注官方微信公眾號
關注官方微信公眾號:提供 MOS管 技術支持
免責聲明:網站部分圖文來源其它出處,如有侵權請聯系刪除。
