PMOS做固態繼電器,PMOS防電流倒灌電路-KIA MOS管
信息來源:本站 日期:2022-06-23
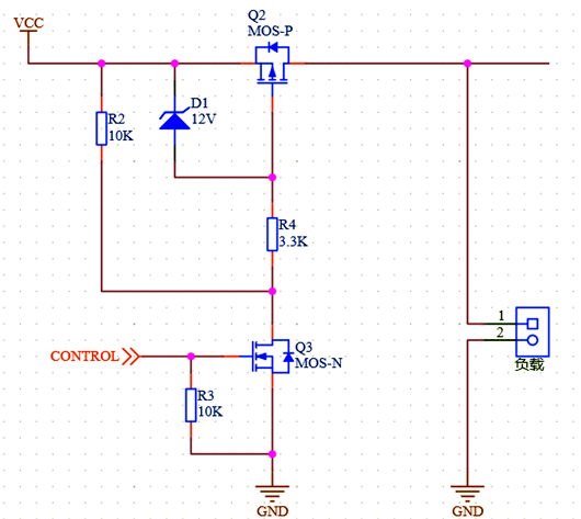
可以通過增加一控制I/O,控制開通。并且能在主動關斷時,防止倒灌。
固態繼電器電路(防倒灌
如上這個電路,這個電路廣泛使用在 電源管理、充電控制上。
這個電路好就好在它是個雙向開關,而且可完全控制開通/關斷,完全可以替代機械繼電器來做固態繼電器(前提是輸入的信號電壓不能太低,起碼超出PMOS的G極導通電壓范圍)。
下面來分析原理:
CONTROL電平為高,電路開通,雙向導通:
如CONTROL電平為高,則Q4 NMOS開通,Q2、Q3的G極電位均被拉低到0V。
Q2的體二極管率先導通,Q2的S極電平為VCC-0.7V,因為G極電平為0,所以滿足開通條件,Q2完全導通。
而Q3此時的S極與Q2的S極相連,電位相同,均為VCC。并且G極電平為0,也滿足開通條件,Q3也完全導通。之后VCC向負載正常供電。
反過來,如果VCC=0,而負載是電壓源,也同樣導通,只不換成了Q3的體二極管先導通,然后再輪到Q2。
CONTROL電平為低,電路完全關斷:
CONTROL電平為低,Q2、Q3都會被關斷,并且R2持續上拉,保持Vgs=0,兩個PMOS全部處于完全關斷狀態。
并且因為Q2、Q3的體二極管是反向串聯的,所以無論從左還是從右側,流經DS的電流只有反向漏電流,幾乎是沒有的。
上面的開關電路固然非常好,但需要的元件數量的比較多,并且需要串聯兩個PMOS,會對負載效率和成本造成一定的影響。
如果只由一側向另一側供電,不考慮也不存在電流倒灌的情景。(實際中大多是是這種情景)來設計一個高側開關的話,可以是下面這種樣式:
上圖能控制開通/關斷,但不能防止電流倒灌。(體二極管會導通)
聯系方式:鄒先生
聯系電話:0755-83888366-8022
手機:18123972950
QQ:2880195519
聯系地址:深圳市福田區車公廟天安數碼城天吉大廈CD座5C1
請搜微信公眾號:“KIA半導體”或掃一掃下圖“關注”官方微信公眾號
請“關注”官方微信公眾號:提供 MOS管 技術幫助
免責聲明:本網站部分文章或圖片來源其它出處,如有侵權,請聯系刪除。
