【圖文分享】實現MOS管快速關斷的電路方案-KIA MOS管
信息來源:本站 日期:2022-04-13
當使用MOS管進行一些PWM輸出控制時,由于此時開關頻率比較高,此時就要求我們能更快速的開關MOS管,從理論上說,MOSFET的關斷速度只取決于柵極驅動電路。
當然電流更高的關斷電路可以更快對輸入電容器放電,從而縮短開關時間,進而降低開關損耗。如果使用普通的 N溝道器件,通過更低輸出阻抗的 MOSFET驅動器和/或負關斷電壓,可以增大放電電流。
提高開關速度也能降低開關損耗,當然由于 MOSFET的快速關斷也會造成 di/dt和 dv/dt更高,因此關斷加速電路會在波形中增加振鈴的發生。
下圖是一個典型的MOS管驅動電路構成原理圖,我們先簡單分析一下各個元器件。電容Cg是MOS管自身的米勒寄生電容,MOS管的開關快慢它是一個重要影響因素,由于所以我們可以從器件選型上選擇Cg較小的MOS管;
Lg和Rg跟驅動電路還有MOS以及PCB布線有關,為了實現快速開關MOS,我們需要把這幾個參數都降到最低才行,接下來就分別說說對應的具體設計。
1.降低柵極電阻Rg以及寄生電感Lg
Rg的存在主要是為了降低MOS開關時振鈴的發生,所以首先外部串聯的Rg要在滿足基于減弱開關振鈴的要求的基礎上盡可能的小,其次PCB走線不能太細,當然驅動器和MOS距離要盡可能近,減小電流回路,PCB走線以及器件布局對于降低Lg來說很重要,大家一定要重視。
2.提高驅動電流能力
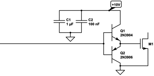
直接用單片機IO口驅動來實現MOS管快速開關那可太困難了,畢竟單片機IO口驅動能力實在有限啊。選用兩個三極管搭建推挽輸出驅動電路是個不錯的成本不算高的選擇。
3.增加快速關斷二極管
在此電路中,RGATE允許調整 MOSFET開通速度。在關斷過程中,反向并聯二極管會對電阻器進行分流。但是二極管存在著導通電壓的問題,隨著柵源極電壓接近 0V,二極管的作用越來越小。
所以,此電路能顯著減少關斷延遲時間,對于整體開關時間和 dv/dt抗擾性幫助有限,所以我們進行二極管選型時要選擇導通壓降小的二極管,比如肖特基二極管。
聯系方式:鄒先生
聯系電話:0755-83888366-8022
手機:18123972950
QQ:2880195519
聯系地址:深圳市福田區車公廟天安數碼城天吉大廈CD座5C1
請搜微信公眾號:“KIA半導體”或掃一掃下圖“關注”官方微信公眾號
請“關注”官方微信公眾號:提供 MOS管 技術幫助
免責聲明:本網站部分文章或圖片來源其它出處,如有侵權,請聯系刪除。

